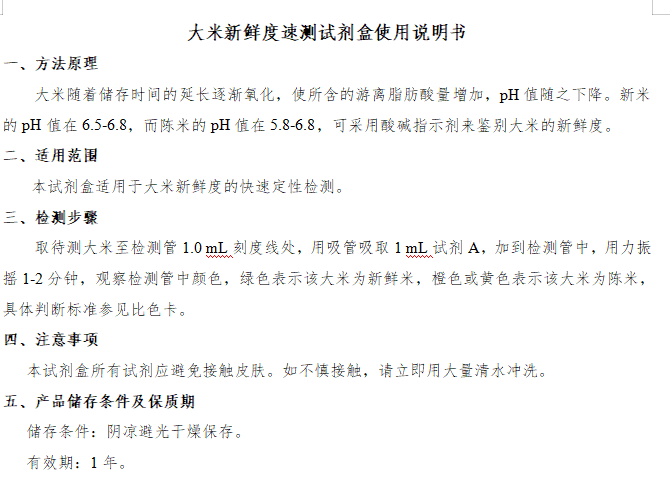
大米新鲜度速测试剂盒使用说明书
武汉钰品研生物(专业食品安全检测试剂厂家)大米新鲜度速测试剂盒使用说明书,涵盖检测准备、操作步骤、结果判定及注意事项,助力快速精准筛查大米新鲜度,守护食品安全。
View Details 豆浆生熟度速测试剂盒使用说明书
武汉钰品研生物(专业食品安全检测试剂厂家)豆浆生熟度速测试剂盒使用说明书,含检测步骤、注意事项、结果判定等核心指引,助快速精准判定豆浆生熟,保障食用安全。
View Details 酱油总酸及氨基酸态氮快速检测试剂盒说明书
武汉钰品研生物 —— 专业食品安全检测试剂厂家,推出酱油总酸及氨基酸态氮快速检测试剂盒!适配酱油厂、食品加工企业、质检机构,同步高效检测两项指标,便捷精准把控酱油质量。
View Details 糖精钠速测试剂盒使用说明书
武汉钰品研生物 —— 专业食品安全检测试剂厂家,研发糖精钠速测试剂盒!适配食品加工、餐饮、质检机构等场景,快速筛查糖精钠残留,操作便捷精准,筑牢食品质量安全防线。
View Details 食醋总酸快速检测试剂盒说明书
武汉钰品研生物 —— 专业食品安全检测试剂厂家,推出食醋总酸快速检测试剂盒!适配醋厂、食品加工企业、质检机构等场景,高效检测食醋总酸含量,操作便捷精准,助力把控食醋质量安全。
View Details 食品中亚硝酸盐速测试剂盒使用说明书(仪器配套试剂)
武汉钰品研生物 —— 专业食品安全检测试剂厂家,供应食品中亚硝酸盐速测试剂盒(仪器配套试剂)!适配食品加工企业、质检机构等场景,搭配仪器使用检测高效精准,助力亚硝酸盐残留筛查,筑牢食品安全防线。
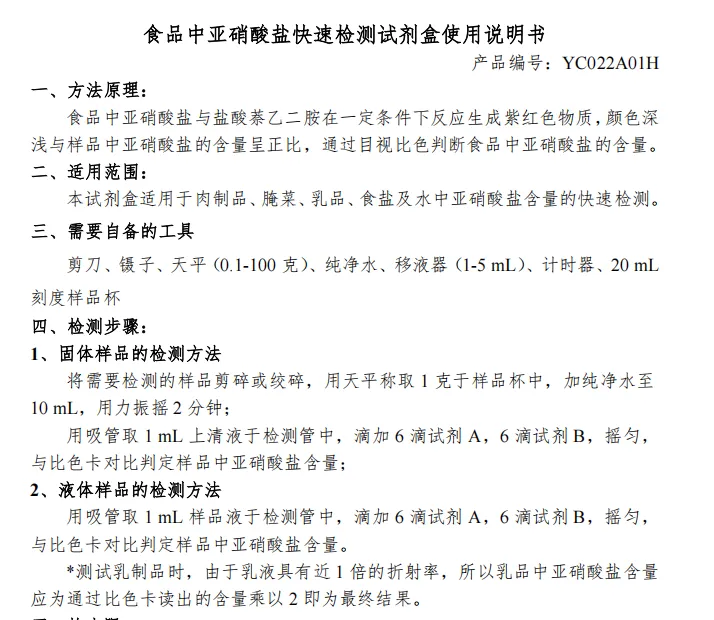
View Details 食品中亚硝酸盐快速检测试剂盒使用说明书
武汉钰品研生物 —— 专业食品安全检测试剂厂家,研发食品中亚硝酸盐快速检测试剂盒!适配餐饮、食品加工、质检机构等场景,高效筛查亚硝酸盐残留,操作简便精准,筑牢食品安全防线。
View Details 陈化粮(米)速测试剂盒使用说明书
武汉钰品研生物 —— 专业食品安全检测试剂厂家,推出陈化粮(米)速测试剂盒!适配粮库、粮油企业、质检机构等场景,快速筛查陈化粮(米),操作便捷、结果可靠,助力把控粮食质量安全。
View Details Sudan Red Rapid Detection Kit in Food Product Manual
This paper introduces the on-site rapid detection process of Sudan Red (Ⅰ、Ⅱ、Ⅲ、Ⅳ ) oil-soluble non-edible pigments in det...
View Details
